山东第一医科大学附属省立医院在国际顶级期刊Science子刊发表非酒精性脂肪性肝炎免疫代谢机制最新研究成果
近日,山东第一医科大学附属省立医院(山东省立医院)临床医学检验部题为“HIVEP1 aggravates NASH by reprogramming polyamine metabolism in TH17 cells”的研究论文,在国际顶级期刊Science子刊 Science Translational Medicine(中科院一区TOP期刊,IF=14.6)上在线发表。省立医院临床医学检验部助理研究员任一丹、副研究员刘小艳、副研究员丰茂晓为本论文第一作者;省立医院临床医学检验部王允山教授、山东第一医科大学第一附属医院药学部武静教授以及瑞典卡罗琳斯卡医学院曹义海院士为本论文通讯作者。
本研究首次揭示了转录因子 HIVEP1通过重塑TH17细胞多胺代谢通路促进非酒精性脂肪性肝炎(NASH,Non-Alcoholic Steatohepatitis)进展的分子机制,系统阐明了免疫细胞代谢在代谢性肝炎炎症反应中的关键调控作用,并提出了靶向HIVEP1–ODC1–多胺代谢轴作为NASH免疫治疗潜在策略的新思路。该成果为代谢性肝病的精准干预提供了新的理论基础和转化方向。

NASH是非酒精性脂肪性肝病(NAFLD)的进展阶段,其特征为肝脏脂肪沉积伴炎症、肝细胞损伤和纤维化。NASH已成为全球范围内肝脏疾病的重要公共卫生问题,尤其在肥胖、2型糖尿病和代谢综合征患者中发病率迅速上升。
研究团队通过高脂饮食诱导的小鼠NASH模型,结合单细胞染色质可及性测序(scATAC-seq),对肝脏免疫细胞的组成和功能进行了系统解析。结果显示,随着NASH的进展,TH17细胞在肝脏中显著富集,成为炎症反应的核心免疫亚群。进一步结合单细胞转录组测序(scRNA-seq)分析发现,转录因子HIVEP1在TH17细胞中高表达。为验证其功能,研究者分别构建了TH17细胞特异性(Il17acre+;Hivep1fl/fl)和CD4⁺T细胞特异性(CD4cre+;Hivep1fl/fl)Hivep1敲除小鼠。实验结果表明,HIVEP1缺失显著降低了小鼠肝脏中TH17细胞比例,减轻了炎症反应,并减少了肝脏脂质沉积,提示HIVEP1在NASH发生和发展中具有关键作用。

为进一步阐明分子机制,研究团队整合CUT&Tag与转录组测序数据发现,HIVEP1可直接结合并激活多胺代谢限速酶ODC1(ornithine decarboxylase 1)基因的启动子区域,上调其表达水平,从而促进TH17细胞多胺代谢通路的活化。多胺代谢的增强进一步驱动TH17细胞分化及炎症因子产生,导致肝脏炎症持续放大。研究者还通过代谢组学分析验证了这一通路的活跃性变化,为HIVEP1调控免疫代谢提供了实验证据。

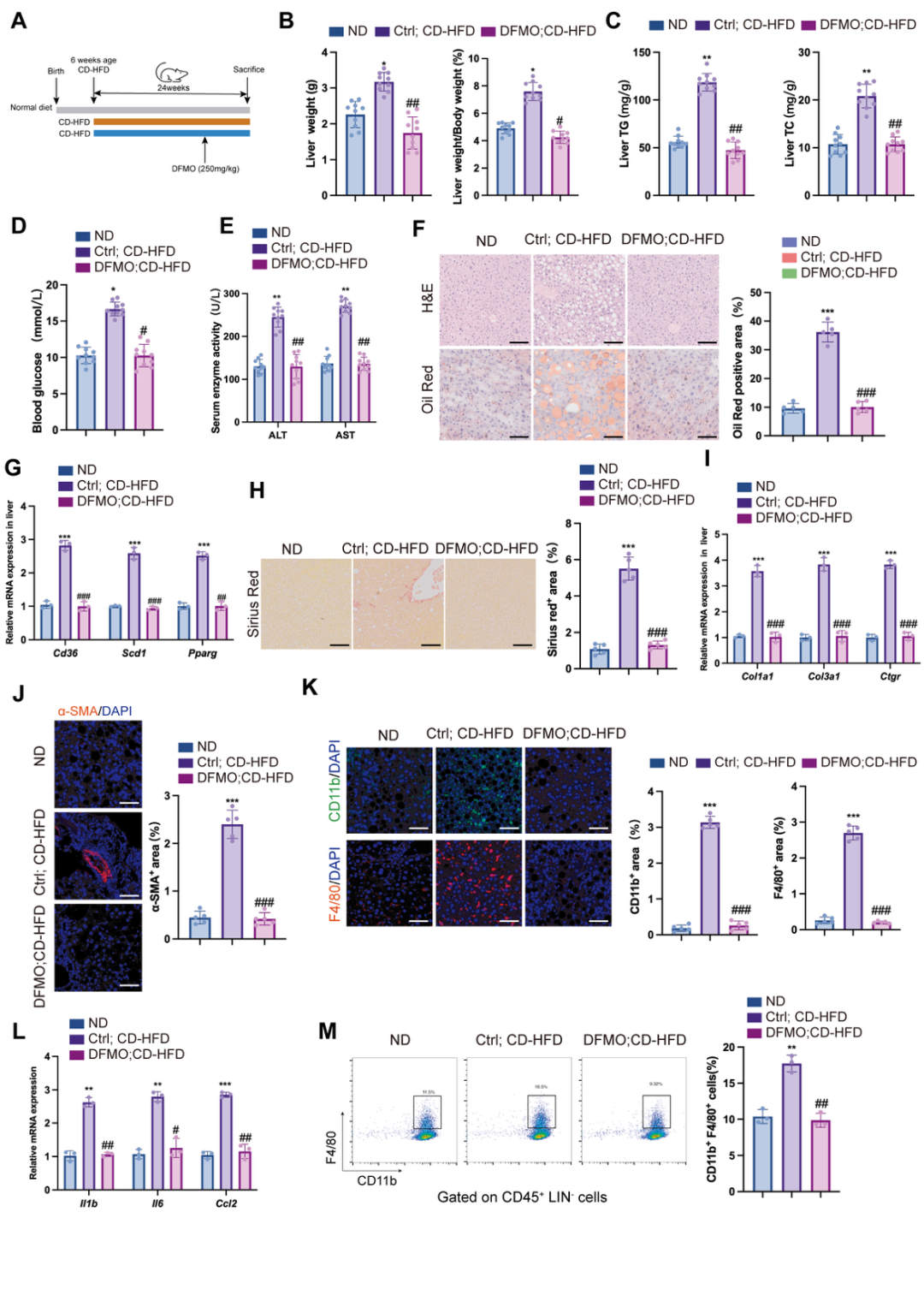
为探索多胺代谢在NASH治疗中的潜在价值,研究团队采用ODC1的药理性抑制剂DFMO(α-difluoromethylornithine)对NASH小鼠进行干预。结果显示,DFMO显著降低TH17细胞相关炎症因子表达,有效缓解肝脏炎症与纤维化进展,并阻止NAFLD向NASH的病理转化。值得一提的是,DFMO已被临床用于治疗非洲锥虫病(睡眠病)。本研究为其在肝脏炎症性疾病中的再利用提供了新证据,也提示靶向多胺代谢干预可能成为NASH免疫治疗的新策略。

本研究首次揭示了HIVEP1在TH17细胞代谢调控中的核心作用,构建了“HIVEP1–ODC1–多胺代谢”新通路,为深入理解NASH的免疫代谢机制提供了全新视角。研究结果为临床开发针对HIVEP1或ODC1的小分子抑制剂奠定了坚实的理论基础,也为NASH的精准免疫治疗提供了潜在策略。


该研究成果的发表,标志着省立医院在免疫代谢与肝病转化医学研究领域的持续创新力与国际学术影响力进一步提升。