齐鲁医院菅向东教授团队连续发表关于除草剂中毒的系列研究论文
近日,齐鲁医院急诊科中毒与职业病科菅向东中毒救治团队在除草剂中毒研究领域取得系列进展,在Biomed Pharmacother.(中科院1区,影响因子7.5)、Ecotoxicol Environ Saf.(中科院1区,影响因子6.8)、Commun Biol.(中科院1区,影响因子5.9)发表系列论文,对除草剂中毒的发病机制进行较为深入的研究,同时探讨其有效的治疗方法。
敌草快(Diquat,DQ)是一种作用迅速的非选择接触植物脱水剂和除草剂,其化学名称为1,1-亚乙基-2,2-联吡啶二溴盐;分子式为C12H12N2Br2。敌草快是全球范围内第三大广泛应用的灭生性除草剂,仅次于草甘膦和百草枯。敌草快与百草枯(Paraquat,PQ)均属于联吡啶类除草剂。近年来敌草快凭借优良的除草作用,迅速占领了国内除草剂的巨大市场,敌草快除草剂开始更广泛地应用于我国的农业生产中,由此伴随而来的急性敌草快中毒事件也逐年上升,而敌草快中毒的毒理学机制尚不清楚,目前缺乏有效的治疗手段。

本研究进行了敌草快染毒大鼠急性毒性实验,同时初步探究糖皮质激素是否对于敌草快致急性肾损伤具有治疗作用。研究发现:(1)敌草快可引起大鼠肾脏损害,主要表现为肾小管萎缩,上皮细胞水肿,毛细血管淤血扩张,并且肾功能损害指标有不同程度的提高;(2)糖皮质激素对敌草快染毒大鼠急性肾损伤具有治疗作用;(3)敌草快急性肾损伤治疗过程中,糖皮质激素的使用达到一定剂量后增加剂量其疗效并不随之增加;(4)TLR4受体介导的TLR4/Myd88/NF-κB信号通路参与了敌草快中毒大鼠急性肾损伤的炎症反应。糖皮质激素能够通过抑制炎症反应,从而影响TLR4/Myd88/NF-κB信号通路相关蛋白的表达。该研究近日发表于Biomed Pharmacother,山东大学齐鲁医院急诊科中毒与职业病科硕士研究生崔思奇、张向星为本文的共同第一作者,菅向东教授为论文的共同通讯作者,山东大学齐鲁医院为论文的第一和共同通讯作者单位。

百草枯(Paraquat,PQ)中毒致肺纤维化的治疗仍存在问题。阿米替林(AMT)具有多种药理作用。本研究探讨了AMT对PQ诱导的肺纤维化的抗纤维化作用及其可能机制。研究发现,阿米替林对百草枯诱导的肺纤维化的治疗潜力:参与小窝蛋白1介导的抗上皮—间质转化和细胞凋亡的抑制。山东大学齐鲁医院急诊科中毒与职业病科博士研究生陈建时为本文第一作者,菅向东教授为本文指导老师。

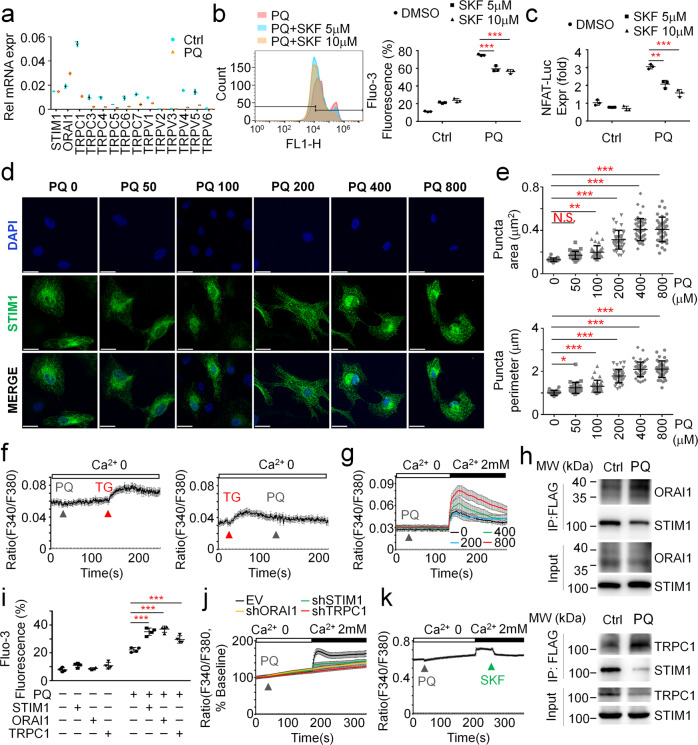
百草枯(Paraquat, PQ)是一种高效除草剂,但在哺乳动物中无解药,死亡率高。PQ产生活性氧(ROS),导致II型肺泡(AT II)细胞肺纤维化的上皮-间质转化(EMT)。有趣的是,减少ROS的策略表现出有限的治疗效果,表明PQ毒性存在其他靶点。在此,报告PQ也是STIM1的激动剂,可增加细胞内钙水平。特别是,PQ促进STIM1点形成,并与TRPC1或ORAI结合,促进细胞外钙进入,从而促进细胞内钙流入。进一步的研究揭示了STIM1中p584和y586残基对PQ关联的重要性,促进了STIM1与TRPC1的结合。因此,STIM1-TRPC1通路促进pq诱导的肺纤维化EMT和细胞死亡。研究结果表明,PQ是STIM1的激动剂,可以诱导细胞外钙进入,增加细胞内钙水平,从而促进AT II细胞的EMT。山东大学齐鲁医院急诊科中毒与职业病科硕士研究生陶义铭为本文共同作者之一,菅向东教授为本文的共同通讯作者之一,山东大学齐鲁医院为本文共同通讯作者单位。